Instance Verification Kit (IVK)
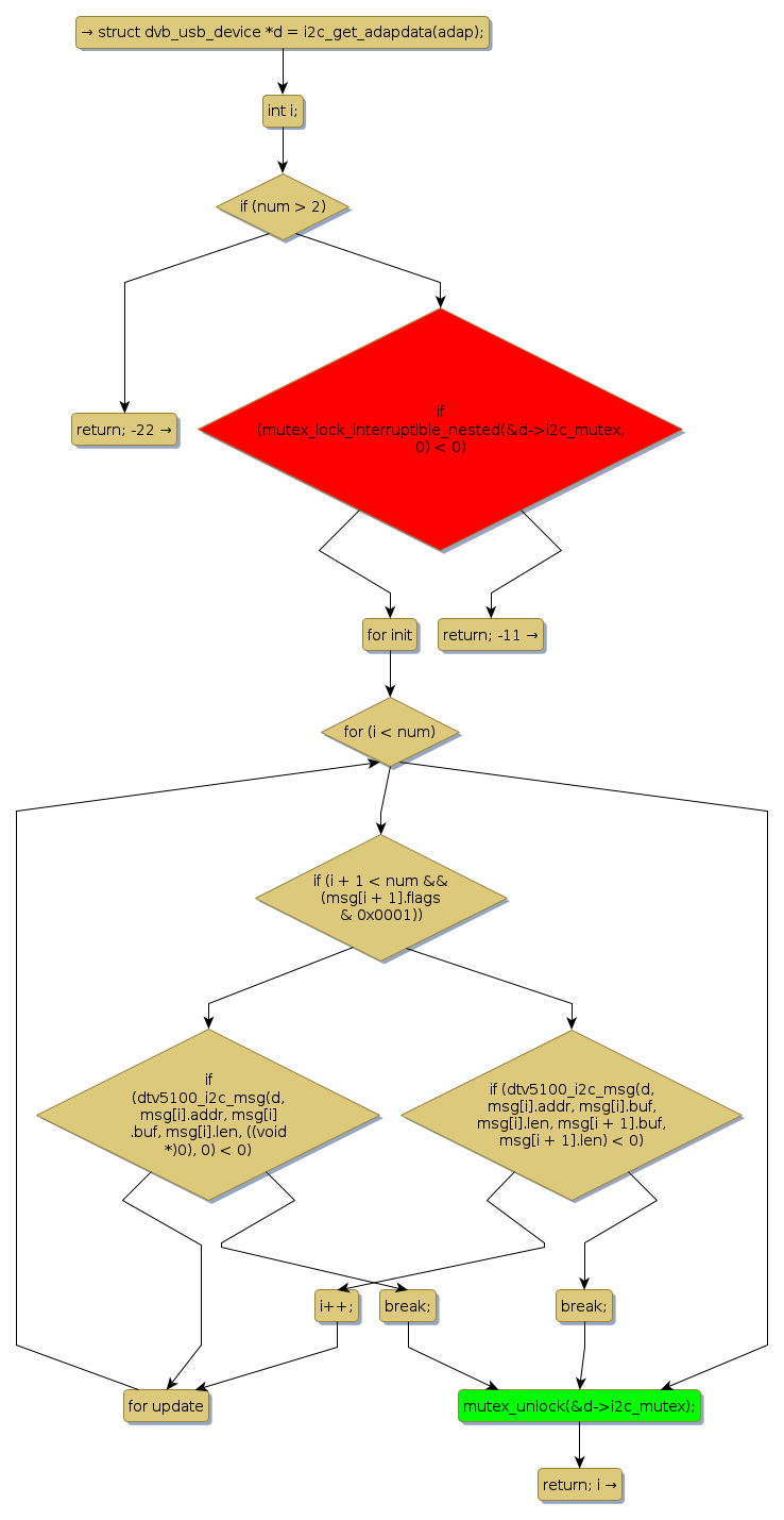
mutex lock @ [2268+43+/linux-3.19-rc1/drivers/media/usb/dvb-usb/dtv5100.c]
Instance Signature: i2c_mutex
|
The Matching Pair Graph:
|
|
Function Name
|
Control Flow Graph (CFG)
|
Events Flow Graph (EFG)
|
Source Correspondence
|
|
dtv5100_i2c_xfer
|
|
|
[2086+16+/linux-3.19-rc1/drivers/media/usb/dvb-usb/dtv5100.c]
|